| Sign In | Join Free | My chinalane.org |
|
Brand Name : HUASWIN
Model Number : HSPCBA1006
Certification : ISO/UL/RoHS
Place of Origin : China
MOQ : 1 sets
Price : Negotiation
Payment Terms : T/T, Western Union, L/C
Supply Ability : 10,000pcs per month
Delivery Time : 15-20 working days
Packaging Details : Anti-static bag + Anti-static bubble wrap + Good quality carton box
FR4 PCB Turnkey PCB Assembly for Electronic Products
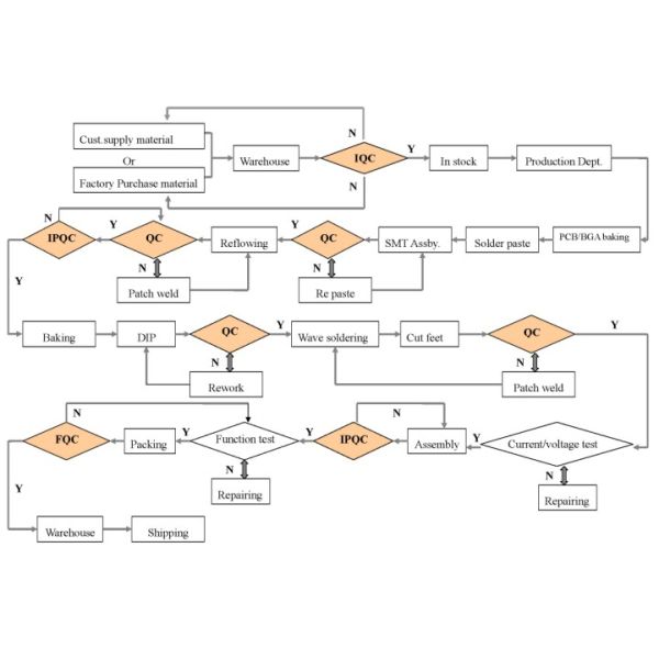
Production processes:
Material Receiving → IQC → Stock → Material to SMT → SMT Line Loading → Solder Paste/Glue Printing → Chip Mount → Reflow → 100% Visual Inspection → Automated Optical Inspection (AOI) → SMT QC Sampling → SMT Stock → Material to PTH → PTH Line Loading → Plated Through Hole → Wave Soldering → Touch Up → 100% Visual Inspection → PTH QC Sampling → In-Circuit Test (ICT) → Final Assembly → Functional Test (FCT) → Packing → OQC Sampling → Shipping
Requested information for PCB assembly:
1. Components list
(a) Specification, brand, footprint
(b)To short the lead time, please kindly advise us if there is any acceptable components substitution.
(c) Schematic if necessary
2. PCB board information
(a) Gerber files
(b) PCB board processing technical data
3. Testing Guide & Test Fixtures if necessary
4. Programming files & Programming tool if necessary
5. Package requirement
Huaswin PCBA flow chart

|
|
FR4 PCB Turnkey PCB Assembly for Electronic Products Images |